猫七岁开始变老,饮食该做什么变动?
猫咪刚进家门的喜悦,就医、绝育时的忐忑似乎并不遥远;猫咪很快成了我们生活中的一部分,它总是在那里,它总是那么可爱,似乎会永远这样保持下去。小毛小病虽然免不得,但衰老二字总让人感觉与上蹿下跳的它们搭不上边。
忽然有一天,工作、日常事务的迷雾散去的刹那…
可爱的毛孩子似乎还是一样?
不,感觉不一样了,它们老了。
猫的年龄,三个数字:7,11,15
我们大家都知道猫与人年龄的换算,虽然各种方式结果不同。陈年算法说猫一岁等于人5-7岁,又有1岁后,每一年按4年人类年龄的算法。
这会产生不少误区,因为猫的疾病、习性和人有别,换算了反而让人容易大意。所以,我们还是站在猫的角度去说年龄吧,有三个关键节点值得注意,分别是7岁,11岁,15岁。
随着年岁增长而来的变化
7岁,大龄
猫的身体机能开始走下坡路,一些前些年积累的问题会萌发,如口腔问题与糖尿病。但大多数猫可能就是“看起来”挑食一些,贪睡一点。内里的衰老还要时日,但已经开始。
11岁,老年
一些衰老带来的病变开始浮现,内科疾病患病率会出现暴涨,尤其甲状腺、肾脏疾病。其中肾脏疾病的影响极大,现有资料显示30-40%该年龄及以上的猫存在肾脏问题;关节问题可能爆发或处于尚可忍受的水平。11岁左右是我们人明显可以感受到猫从健康 → 体弱、易病的重要节点。
15岁,衰老
虽说有宠物猫平均年龄15岁的说法,但其可靠性存疑,真不要以为随便能养到15。根据10年前美国的统计,宠物猫的平均寿命为12.1年* ,英国的相关统计则显示宠物猫中位年龄为14.1岁。
所以,如果猫达到15岁就不是很差的结果了,这一时期,如果你的猫并没有爆发出明显的疾病(肾病、肿瘤是此时的主要杀手),那么你是少见的幸运儿!对大多数家长来说,15岁必然面临1个甚至复合的猫慢性疾病或一些病变(发现or未发现),且多少影响你和猫的生活质量。需要更多的毅力、精力来对待,精心的护理和较以往更频繁体检/诊疗是少不了的。
长寿的主要决定因素是优秀的医疗资源,还有健康的生活方式。我们能为猫做的, 除了预备好医疗资源,做好体检、筛查外,就是在“吃”上下功夫了。
*报告来自Banfield,但该报告未注明是中位年龄还是平均
介绍一下厨子和伙伴们一起养护的猫咪“麦麦”,他来充当今天的“助教”。我们贴近现实地讲一讲如何微调饮食,以及如何面对可能产生的问题。
文章较长,在末尾,我们还浓缩了一张缩略表格方便大家翻看。

麦麦是被遗弃的猫,流浪中被救助至厨子的公司。根据牙片(口腔DR)判断,他的年龄为7-8岁,开始体况很差,流浪中还感染了猫艾滋病;随着罐头冻干管够,现在好多啦
第一条
肌与脂,延寿第一指标
先前置讲一下肌肉(瘦体组织 LBM)与体脂,这是影响猫咪寿命的首要指标:壮不壮,肉不肉。身体肌肉、体脂的减少会大幅影响全因死亡率;老猫饮食的首要原则是:保持合理的体重,哪怕稍微胖一些。
在前阵子的推送中,我们提到了长寿猫的体重按照现有的标准一般是“偏胖”的。部分原因是如果营养吸收好、饮食好,自然显现出较胖的体型。另一部分原因更现实,足够的肌肉、体脂才能保证猫有更多机会从病情中恢复。但是,过度的肥胖也会给猫带来关节病痛与糖尿病等麻烦,所以,一切要有个度。实操层面,建议如下:
-
因代谢方式差异,猫肌流失速度远快于人。即便家养,猫的蛋白质需求量也是人的3-5倍。年老更要保持蛋白质摄入足够,切记,这一点2016讲到2024的现在,依然不乏概念混乱认定家猫不要高蛋白的,千万不要掉坑。
-
11岁前,有机会减肥则减肥(但多失败,咱得接受现实),或至少让猫习惯适度的饥饿感、培养出对食物的渴求。
-
11岁后,猫体重下降的可能性逐年升高,一定要保证猫足够的饮食量,这是最重要的!
-
12岁后,部分猫会开始出现蛋白质、脂肪消化能力的逐年下降,避免低脂肪、低蛋白的食物。
-
除非重度肥胖(超过BCS分数 4/5),影响健康,11-12岁后不宜给猫高强度减肥。
第二条
口腔问题:软质食物?
不夸张地说,口腔问题是相当部分老猫的间接病因乃至…死因。
猫和人一样,年老后存在口腔问题,且更严重。三岁的猫,大概有1/4-1/3存在一定的牙周问题,待7岁后就更多了,牙周病、齿根暴露不少见,且还有猫特有的牙齿疾病:牙吸收(FORL),在7-10岁后出现普遍爆发的状态,牙齿会在疼痛中自我溶解。
可以说大多数7-10岁以上的老猫处于牙齿隐隐作痛,没法吃硬质食物或者仅能囫囵吞枣的状态。一些猫最多意思两口,就闭口不吃了;长期以往,健康不出问题才奇怪。

8岁的麦麦,拔了牙后的胃口和情绪反而更好了
故此,6-7岁后(或视猫的状况提早一些)提供软质食物不只是更好,而是必须的。这时的猫早就没有咀嚼食物的耐心,所以也别对所谓的“硬质食物有利口腔健康”有啥期待,这时让猫能有营养摄入才最关键。
建议如下:
1、无论是软烂的自制、肉泥还是主食罐头,逐步提高猫咪软质食物的供应量;
2、看猫摄入情况,如果冻干干吃不如复水后畅快,那就复水吃;
3、如果习惯了的猫粮也可以继续食用,考虑加水/奶/汤进行软化,泡透;
4、猫步入老年后注意其牙齿情况,7-10岁期间,还有1-2次机会进行麻醉手术将状况太差的牙齿去掉(根本没有牙齿功能了,就是病灶);
5、一切以让猫吃好、吃够为大前提,不爱吃、吃得少,就得改。
第三条
消化系统的胰与肠:
抗氧化、益生菌、益生元、后生元
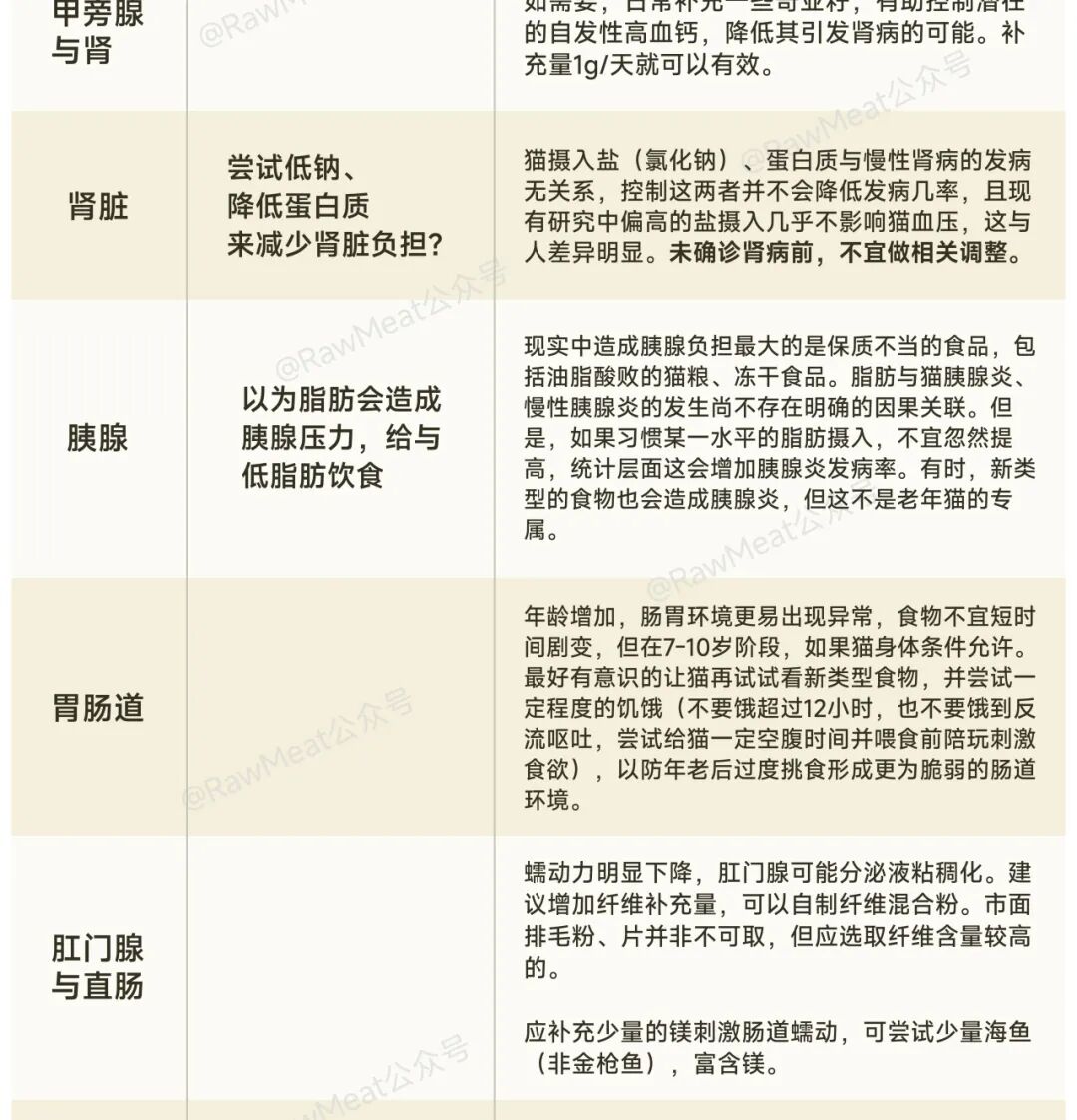
年龄带来的改变不仅仅是外在的,也有内在与微观的。有些问题将会难以避免,比如肠道、胰胆管会更容易发炎,炎症出现更不易受控,一些炎性疾病如慢性胰腺炎、胆管肝炎(细菌性或非细菌性都有)会乘虚而入,这些都可能是老年猫必须面对的,还真不能说是“吃出来的问题”。
这一切的背后可以说就是“衰老”,也可以说是衰老带来的抗氧化压力、自由基清除能力下降、肠道菌群的过度单一化与不活跃。彻底扭转是不可能了,没有神奇保健品能做到,但我们可以稍微做一些事情,适当缓解这些问题。

益生元、益生菌以及后生元
早年的研究中发现,长寿老猫的肠道益生菌菌群更为活跃,这部分是因为基因,还有部分是因为食物。问题在于,菌群稳定、活跃的形成机制太复杂,而每个猫因为饮食类型、环境不同,菌群构成也不一样,肠道菌构成不好、不活跃的原因也并非一概而定。
这里能给出的有限建议是,猫7、8岁(更小?那更好!)还有一定机会的时候,适当多样化猫的饮食构成,原料单纯的冻干、罐头、家庭自制,试着让猫接受一些。一次性量别多,给肠道菌接受时间。
益生元的使用大多数宠物食品中已经有了,不赘述,而益生菌则面临菌株数量不够、品种不一定匹配的问题,很难说哪个品牌可以推荐(因为我也不知道合格不),但菌株可以推荐!着重看看含丁酸梭菌类的产品,会有不小的帮助,也需要注意,不要一下子大量使用,且菌群比较单一的猫,也不一定用了会有更好的反应。

基本不出错的还有后生元。益生菌之所以有益,是因为菌群在肠道内代谢、产生的各种物质能辅助身体机能。那么,能否直接提纯这些代谢产物呢?可以,所谓后生元最近开始流行,就是这么回事。目前可以找到的,临床证据比较充沛的后生元可以看看Lactobacillus delbrueckii subsp. Lactis的Postbiotic。这是德氏乳杆菌的乳酸亚种。有相当不错的抗炎、免疫调节功效,目前试验效果不错,厨子的老年主食产品里也使用了。
7岁以上的猫,如果条件允许,缓慢尝试食物多样化,为老年做准备。挑食还有机会扳回来一点就扳,10岁后就没太多机会了。
肠胃弱吗?尝试丁酸梭菌类益生菌,但一定要小心用量,太羸弱的肠道环境连大量益生菌都会吃不消,会腹泻、紊乱。
后生元是个不错的新风潮,比猫粮掺益生菌有价值。可以用人的相关产品少量试试看。
第四条
肛门腺与排便:可溶纤维
猫天生要不要纤维的问题一直充满争议,若换个视角,纤维的功能性则毫无异议。10年来从不为猫补充纤维的我都有些动心。纤维在稳定血糖、增加饱腹感、稳定排便方面的价值实在太大了。搁老猫身上,纤维补充功效颇多,除了一些看不出的保健功效,最突出的就是纤维真的帮排便…

猫在7岁后,部分会出现肠道蠕动力的减弱以及肛门腺液的浓稠化,这些都需要一些纤维的辅助(还得来点镁)。我给大家比较直接的建议:如何配置一款强效促排纤维粉。这款是大幅度的简化版,方便大家在家使用,每天使用3-5g都行,酌情增量。
纤维选择方面,因为需要足量的可溶纤维形成软化粪便的效果,就使用最方便易获取的洋车前子壳粉(细粉,50目以上)。我们还需要一些奇亚籽粉,提供一些蠕动刺激与奇亚籽酚酸,最后则是主要的载体,冻干鸡肉粉,建议买好的鸡肉冻干自己打粉。
大致配比为:
-
奇亚籽粉 20%
-
洋车前子壳粉 30%
-
冻干鸡肉粉 50%
可以混合任何食物,但如果含水且放置太久,易形成糊糊。单次制作300-400克,不要更多,冻干保存不当会酸败的。
第五条
肾病:低磷要有度,血钙需小心
最后部分有些难,我尽可能用大白话阐述。
谈到肾,不得不说磷。你会很容易发现宠物食品中不罕见“低磷”概念,似乎磷非常糟糕、有害肾脏一样。磷并不是“有害物质”,与钙质一样,是身体必须的宏量矿物质营养。把磷对于肾脏看作是一种“有毒”、“负担”的物质,这认知是不完整的,磷太高、太低其实都有害,且都可以危及肾脏。
在慢性肾病的发展过程中,有个重要组织产生着影响,这就是甲状旁腺。甲状旁腺的主要功能之一是调节身体的钙磷平衡。血磷太高?抽一点骨钙制衡下。反之,血钙太高,增加血磷再吸收来平衡。

如果血钙、血磷出现紊乱,甲状旁腺需要频繁进行调节却不见效,就容易出现失调、亢进,并对肾脏造成损伤(主要是FGF23分泌问题)。钙方面的自发性离子钙异常可以直接诱发肾病,血磷偏低则该疾病发病率会明显增加。
所以该怎么办?别光看食物含量,也要看血液。
食物中的钙与磷最终还是要反映在血液。现建议将血磷的最低值上调,以最大化预防血钙/离子钙异常*注意与2021旧文不同:7岁以上猫的血磷指标应该维持在1.1-1.2mmol及以上,如果低于此,那最好提高目前食物中磷含量。但老猫的血磷不宜超过1.5mmol/L,最好为1.45mmol/L以下,高于此,就减少食物磷含量。
太复杂了?参考以下注意点,根据自家猫情况选择:
老年猫商制品选择建议
食物中钙与磷也有平衡,这就是所谓钙磷比。健康猫、壮年猫吃钙磷比例1:1-2:1的食物都没关系,这区间内钙磷吸收率差不多。老年猫可以讲究一些,可以朝着钙磷比1.5:1或更低钙磷比的尝试(不得低于1:1)。
钙、磷吸收率并不是越高越好,这两者吸收率最好互相匹配(一般吸收率<40% ),过高小肠吸收率的氨基钙并不一定合适。这相当于钙吸收率变为2-3倍,磷吸收率则没变化,将失衡。故使用氨基螯合钙的宠物食品,无特殊情况的老猫少吃/不吃。
如老猫血磷低于1.1-1.2mmol/L,尤其是少部分猫吃家庭自制/无骨生骨肉时会发生;这类猫最好吃一些磷含量大于干基1.2%的商制食物,不用很多,日常占比15-20%就行,直至稳定。
如果猫大于7岁,血磷总是大于1.5mmol/L,那么要降低磷摄入,选择磷含量更低(<干基0.9%)的宠物食品或增加家庭自制。
疑似高血钙?确诊之余,日常补充一些奇亚籽粉(暂定≥1g/天,可达2.5g),补充纤维且奇亚籽有奇特的猫血液离子钙矫正、治疗效果,且不会造成总血钙过低(血钙与血液离子钙是两回事哦)。
老年猫需要钙质但不需要额外(重音“额外”)补钙,如果自制中有正常的钙质添加,或者主食全价宠物食品,就不要再人为补充很多钙质了。过度吸收只有坏处,却不会改变老年猫骨质问题。
肾病预防:低蛋白与低盐并无作用
宠物食品是卖给谁的?很多品牌方依然认为,是卖给人而非动物的。所以你会遭遇许多看似有道理,实际上只是利用了人的“生活常识”来生搬硬套的产品。毕竟,要是以猫角度出发,若是概念看起来太新颖,客户教育成本就太高了,还不如用一些“陈旧常识”,人一看就懂,管它对错呢!
这其中就有超低蛋白、低钠预防猫肾病的产品。其实这两方面都没有预防猫慢性肾病的实证,甚至迄今的资料表明这对早期肾病猫也许是有害的。(是的,不仅过低蛋白,连低钠也对猫没好处)。

其它可行的肾脏疾病预防饮食?
可能没有;虽然各式说法五花八门。且听我讲一下,
目前我们已经发现的猫慢性肾病风险第一名是年龄,其后是牙周疾病以及过多的疫苗注射,此外还有自发性高血钙(这个问题比预期严重)。间接引发肾脏问题还有糖尿病,甲亢,高血压等;这就有点远、复杂了。
具体到营养成分,比如蛋白质、碳水、脂肪、盐之类的影响,或者吃干粮容易还是湿粮容易,就更没有结论了。故此,这次重点谈了钙、磷这俩近几年的重点研究对象,却没对其它着笔,原因还是实在没有充沛的科学证据供我们分析利用。
对中老年期猫咪的变化易出现的想法误区和在家庭环境中可实操的饮食建议做了汇总表,供家长参阅:



2014年,接连领养/救助了三只可爱的猫咪,它们的陪伴让这10年间多了许多欢乐的色彩,甚至彻底改变了我的人生轨迹。然而,近年看着它们,喜爱中却不免疑虑的涟漪…它们还能再陪伴我10年吗?我还可以做什么?

算上厨嫂带来的星星,还有我俩一起捞回家的猪皮,
家里有五只不小的猫猫了
于是乎,我产生了小小的私心,看看能否做个“十全大补”啥都有的老猫主食给他们。
结果2年多过去了…磕碰中,以当年的笔记为基础,形成了这篇文章,而成型的老年主食在2022年后连续2年不断更迭、校正方向与工艺后,迄今才算完备,预计于10月完成面市。
这篇文字经过很长时间断断续续地删改、增补、再简化;希望全面一些的同时,又想让其中的建议能实操、家庭自理,希望能对大家有帮助和启发。至于产品研发中的种种尝试、失败与故事,留到下次再说吧!